
注:
1.国内直接申请可到国家知识产权局商标局(https://sbj.cnipa.gov.cn/)查询本省商标业务受理窗口;
2.商标注册所需材料:

3. 商标续展所需材料:
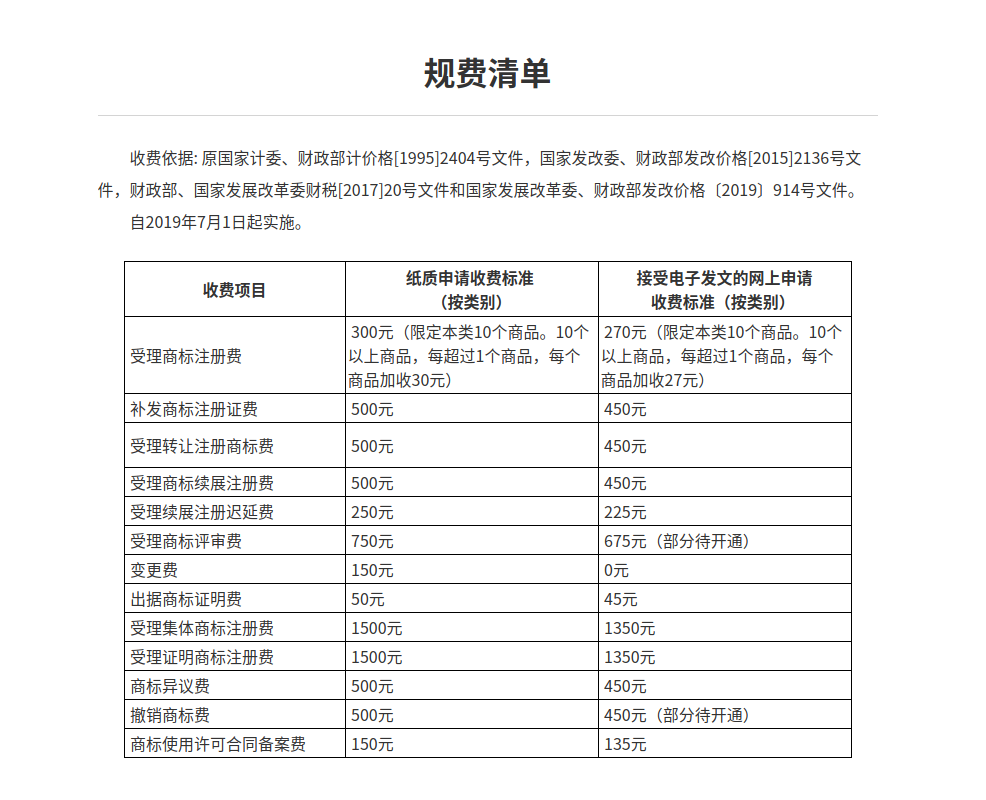
4. 规费清单:
5. 申请书文件电子版:
可在本站商标事务表格(http://pzhzscq.cn/pzhszscqfwzx/sbyw/sbswbg/index.shtml)中下载对应文件。
当前位置: 攀枝花市知识产权服务中心 > 商标业务 > 商标常见问题解答

注:
1.国内直接申请可到国家知识产权局商标局(https://sbj.cnipa.gov.cn/)查询本省商标业务受理窗口;
2.商标注册所需材料:

3. 商标续展所需材料:
4. 规费清单:
5. 申请书文件电子版:
可在本站商标事务表格(http://pzhzscq.cn/pzhszscqfwzx/sbyw/sbswbg/index.shtml)中下载对应文件。
审核: 杨秀玲 责任编辑: 姜韬慧
攀枝花市市场监督管理局 主办 攀枝花市知识产权服务中心承办
川公网安备 51040202000329ICP备案编号:蜀ICP备2024085633号-1
地址:攀枝花市东区三线大道北段106号一区二楼联系电话:0812-3327741
欢迎第 位访客